bevictor伟德
您现在的位置 网站首页 >> 学科科研 >> 科研制度 >> 正文

伟德国际1946软件著作权备案流程

2024年11月04日 08:30  点击:[]

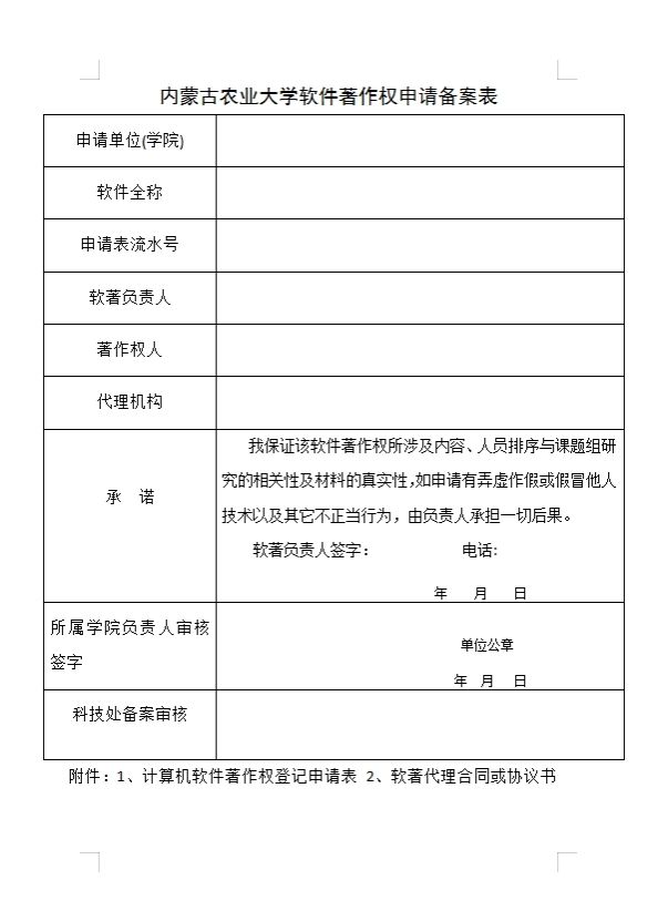
软件著作权备案流程

1.凡申请计算机软件著作权的师生员工,需软著负责人所在公司或单位初审同意,向科技处申报,填写伟德国际1946软件著作权申请备案表,软著负责人、公司分管领导签字,盖公司公章。完成上述工作后,软著负责人将需盖章文件、软著备案表及相关附件材料扫描件上传至OA系统申请用章,OA系统中校内归口管理部门选择科技处,科技处进行审核,审核无误后则备案完毕。

2.进入科技处网站-下载专区-科技成果-伟德国际1946软件著作权申请备案表。

3.师生员工每周二可进行线上备案,申请公司用章,其余时间不予办理。


注:

(1)著作权人需填“伟德国际1946”;与外单位协作完成科学研究任务时,必须携带双方签订的知识产权归属的合同或协议,明确约定知识产权归属事宜。

(2)代理机构与软著代理合同或协议书中一致。

(3)承诺栏签字处为手写签字。

(4)“所属公司负责人审核签字”为公司负责科研的副经理签字,并加盖公司公章。

(5)备案时需携带附件:计算机软件著作权登记申请表、合作开发协议与软著代理合同或协议书。

(6)软著代理合同或协议书中需注明代理的软件著作权名称。



上一条:伟德国际1946专利备案流程 下一条:伟德国际1946知识产权管理办法(修订)

关闭

Copyright bevictor伟德(中国)官网-源自英国始于1946 版权所有
地址:内蒙古呼和浩市赛罕区昭乌达路306号 邮编:010018 电话:0471-4309215